过敏性鼻炎治疗研究取得新进展

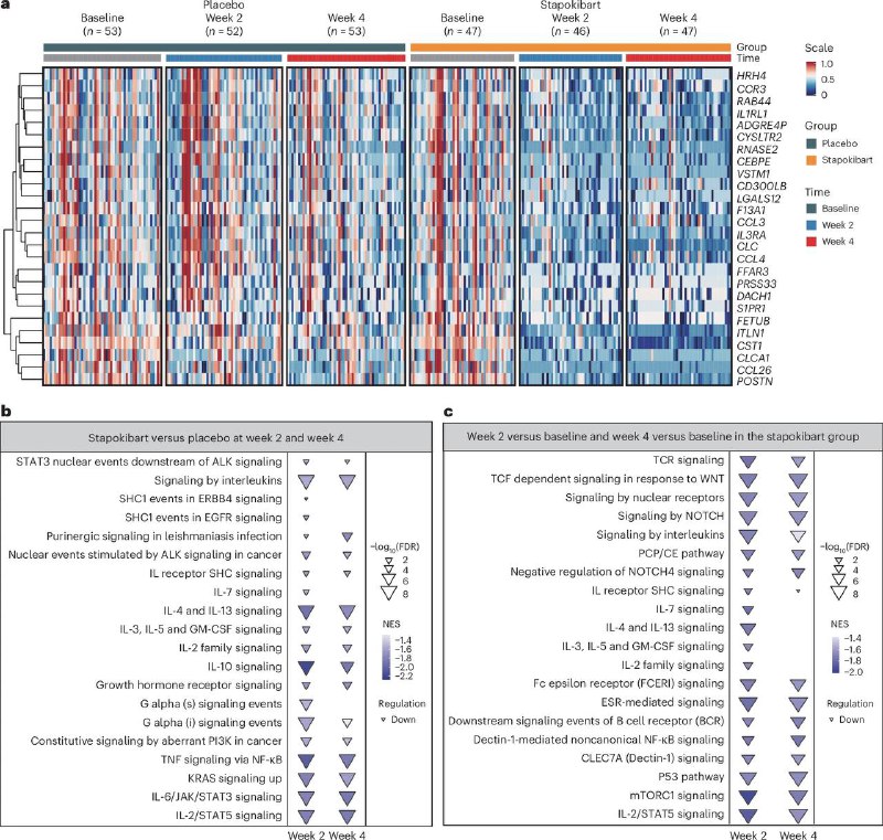
2025年4月4日,首都医科大学附属北京同仁医院张罗教授团队在国际顶级期刊《自然·医学》(Nature Medicine)发表突破性研究成果——《司普奇拜单抗治疗中重度季节性过敏性鼻炎:一项随机3期试验》(Stapokibart for moderate-to-severe seasonal allergic rhinitis: a randomized phase 3 trial)。
这是全球范围内首次报告基于IL-4Rα靶点的生物制剂治疗季节性过敏性鼻炎的研究成果,亦是中国科学家在过敏性鼻炎领域取得的引领世界的创新性新成果。研究结果显示,司普奇拜单抗能够快速、强效控制患者的鼻部症状,持续显著缓解患者眼部过敏症状,极大提升患者生活质量,且安全性良好。

Nature Medicine
 
 
Back to Top