FunBox
06:15 · 2025年8月24日 · 周日
衰老大脑或可通过降低关键蛋白“重返年轻”
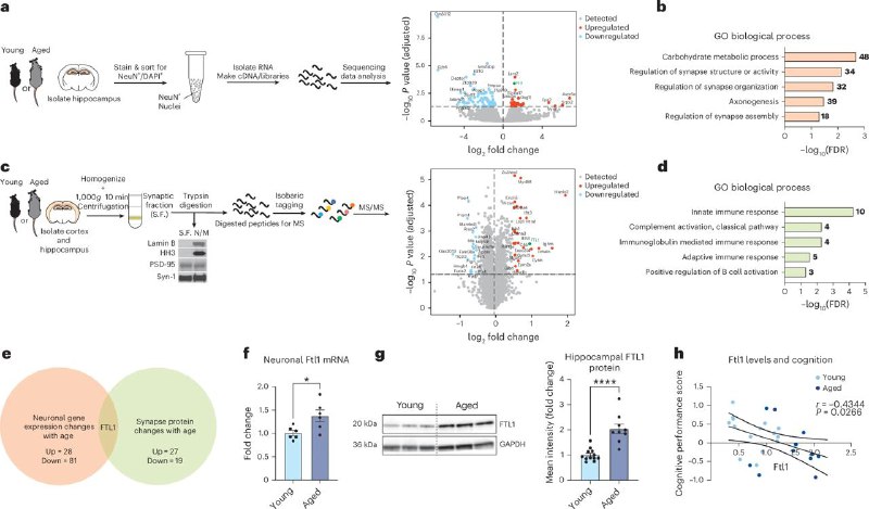
美国加州大学旧金山分校(UCSF)的研究发现,一种名为铁蛋白轻链1(FTL1)的蛋白质在大脑衰老中起关键作用。该蛋白在老年小鼠海马体中积累,导致神经连接减少和认知能力下降。实验显示,年轻小鼠增加FTL1后出现类似老年大脑的特征;而降低老年小鼠的FTL1水平后,其神经连接恢复,记忆能力提升,代谢功能也得到改善。使用代谢激活化合物可抵消FTL1的负面影响。研究人员称这一成果为认知功能衰退的“逆转”,为缓解老年脑功能退化提供了新方向。
Yahoo News|
Nature
Home
Powered by
BroadcastChannel
&
Sepia